首 页
集团概况
集团介绍
成员单位
新闻中心
领导关怀
集团要闻
一线动态
媒体聚焦
产业服务
交通运输
航空
供应链
综合能源
交通建设
资产运营
科技信息
党建园地
党建品牌
工会园地
活动动态
廉政园地
企业文化
企业使命
企业愿景
企业核心价值观
公告公示
最新公告
招聘信息
信息公开
当前页:
首页
>
公告公示
>
最新公告
公告公示
最新公告
招聘信息
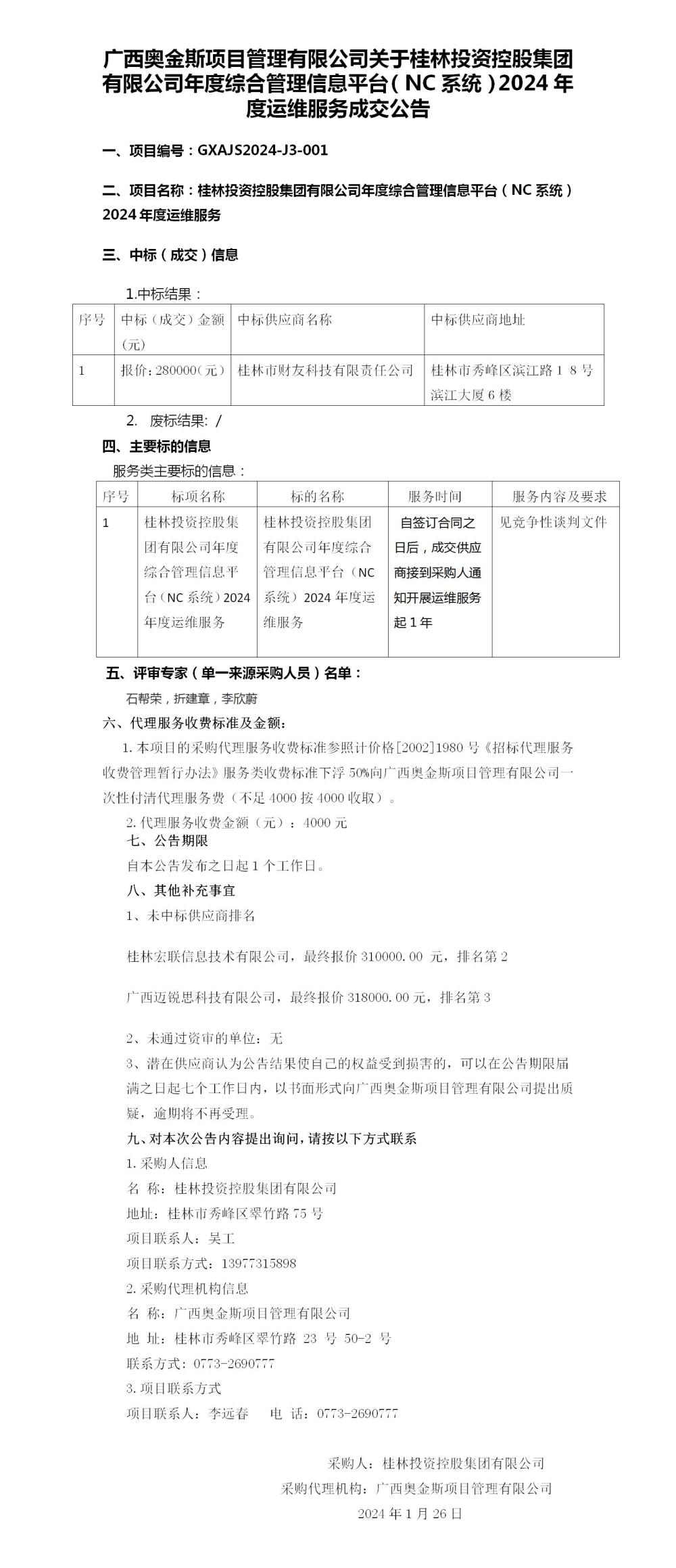
广西奥金斯项目管理有限公司关于桂林投资控股集团有限公司年度综合管理信息平台(NC系统)2024年度运维服务成交公告
发布时间:2024-01-26
Copyright © 2018 桂林投资控股集团有限公司版权所有
桂ICP备2023009829号-1
技术支持:
鼎耀科技
Powered by SiteServer CMS